
炒股就看金麒麟分析师研报,权威,专业,及时,全面,助您挖掘潜力主题机会!
来源:中国基金报
【导读】*ST精伦股票终止上市,于4月27日正式摘牌
中国基金报记者 张舟
又有上市公司退市!
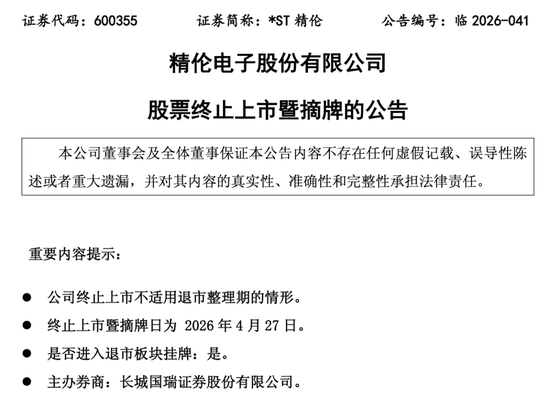
4月20日,*ST精伦发布《精伦电子股份有限公司股票终止上市暨摘牌的公告》。
*ST精伦发布公告称,公司于4月20日收到上交所关于终止其股票上市暨摘牌的决定。公司股票在3月9日至4月3日期间,因连续20个交易日的每日股票收盘总市值均低于5亿元,触发股票终止上市情形。
根据规定,交易类强制退市不设退市整理期,直接摘牌后转入全国中小企业股份转让系统挂牌转让,股票将于4月27日终止上市暨摘牌。
公开信息显示,*ST精伦成立于1994年,于2002年登陆资本市场。公司曾为光谷明星企业,多年来在各类智能终端技术和互联网技术方面有积累,主营业务是智能控制产品、商用终端产品和智能互联产品的开发、销售和运营。
业绩方面,2019年至2025年期间,*ST精伦连续7年亏损。2022年至2024年净利润分别亏损3229万元、4336万元、4206万元。营收长期萎缩,2024年营业收入仅1.42亿元。
在3月下旬,*ST精伦曾申请综合授信,拟向光大银行武汉分行申请综合授信2000万元,授信期限为1年,以公司自有房产等做抵押。
彼时*ST精伦称,本次向银行申请综合授信是日常经营所需,有助于补充流动资金,有利于公司业务发展,符合公司及全体股东的利益,不会对公司产生不利影响。
新浪声明:此消息系转载自新浪合作媒体,新浪网登载此文出于传递更多信息之目的,并不意味着赞同其观点或证实其描述。文章内容仅供参考,不构成投资建议。投资者据此操作,风险自担。
海量资讯、精准解读,尽在新浪财经APP
责任编辑:宋雅芳
广瑞网配资提示:文章来自网络,不代表本站观点。